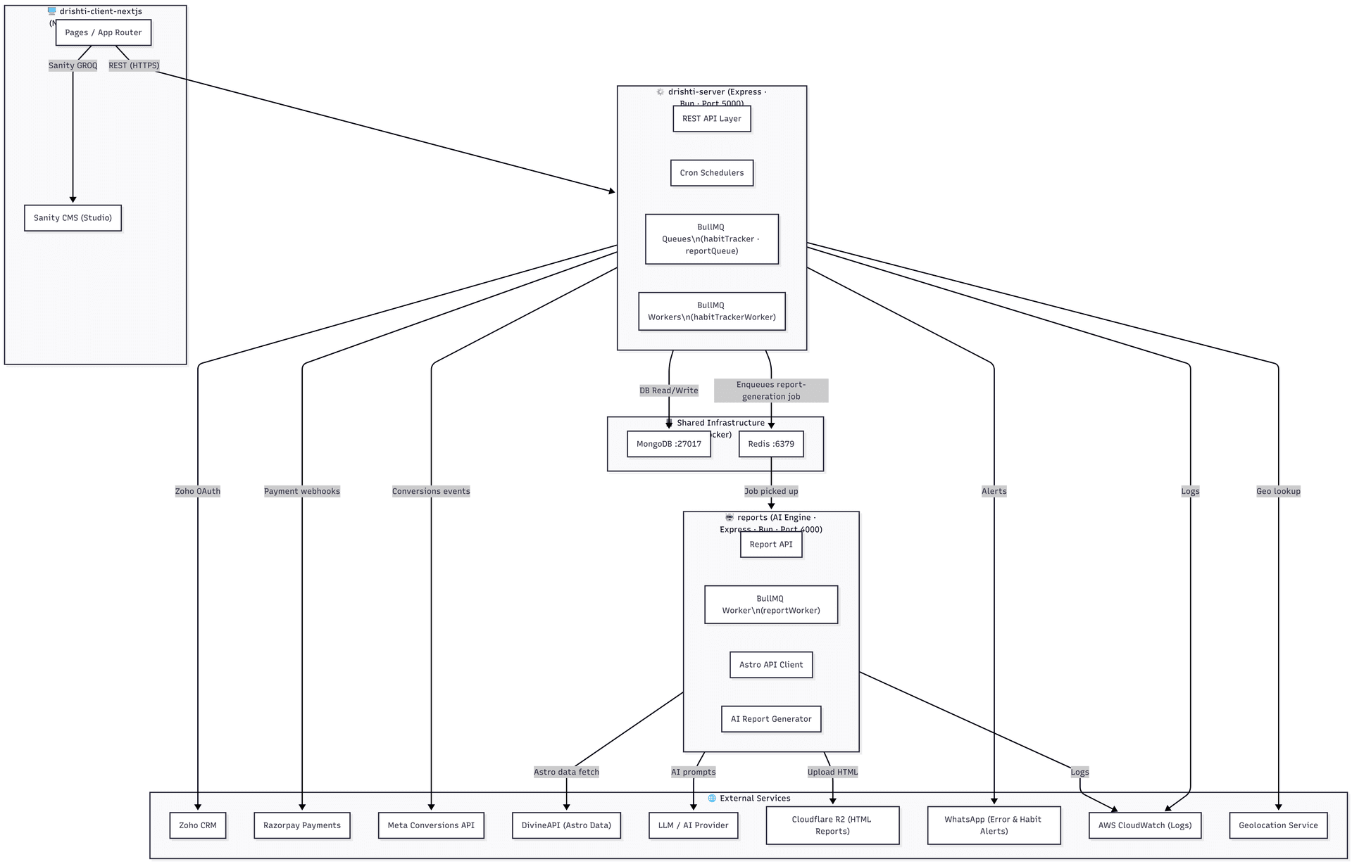
Multi-service SaaS platform with Next.js frontend and Express.js/TypeScript API; BullMQ workers handle automated multi-language AI report generation with 500+ daily requests and 99.9% uptime.


A modern, animated agency website for StudioXD7, showcasing digital services, portfolio, and client success stories.

A modern e-commerce platform built with Next.js and TypeScript, offering seamless shopping and admin experiences.

MySa Music is a desktop music streaming app built with Electron and React, offering a seamless and responsive user experience.
Client
MaxFate Private Limited
Timeline
2026
My Role
Full Stack Developer & Architect
Category
WEB APPLICATION
Built a production-grade, multi-service SaaS platform combining Next.js frontend, Express.js/TypeScript API, and dedicated AI report generation workers connected via BullMQ over Redis, handling 500+ daily requests at 99.9% uptime. The platform features Razorpay payment integration with webhook verification and order reconciliation, Zoho CRM automation with UTM attribution, and a modular OpenAI prompt pipeline enabling multi-language report generation (English, Hindi) with consistent formatting across 10+ report types. Implemented GA4 and Meta Conversions API (CAPI) for full attribution tracking, driving a 35% increase in measured user engagement through SSR and SEO optimization. Reports are hosted on Cloudflare R2 with structured logging via Winston and AWS CloudWatch. Multi-environment deployment on AWS EC2 with environment-specific Secrets Manager configs and CloudWatch alarms reduced mean time to detect (MTTD) production anomalies from hours to under 5 minutes.
Next.js 16 frontend with App Router, SSR optimization, and GA4 analytics integration
Express.js + TypeScript + Bun backend handling 500+ daily requests with sub-100ms latency
Asynchronous AI report generation pipeline using BullMQ workers and Redis queues
Modular OpenAI prompt pipeline with per-user context injection for personalized output
Multi-language report generation (English, Hindi) with 10+ report type templates
Razorpay payment integration with webhook verification, order reconciliation, and retry logic
Zoho CRM OAuth integration with automated token refresh and UTM-tracked lead sync
Meta Conversions API (CAPI) for full attribution integrity and user engagement tracking
Cloudflare R2 HTML report storage and edge delivery
Structured logging via Winston with AWS CloudWatch and CloudWatch alarms
Multi-environment deployment strategy (staging, production) with Secrets Manager
Cron-based schedulers for stuck-job recovery and operational resilience
Bull Board observability dashboard for queue monitoring and worker health tracking
Dockerized MongoDB and Redis infrastructure with automated health checks
The Challenge
MaxFate required a scalable multi-tenant SaaS platform capable of generating personalized AI reports for 500+ daily users without synchronous API timeouts. Previous monolithic architectures created critical bottlenecks: reports timed out, payment webhooks were missed, CRM leads were lost, and the operations team had no visibility into failure patterns or queue health.
The Solution
Architected and deployed a distributed three-service system: (1) Next.js 16 frontend with SSR, GA4 tracking, and Meta CAPI integration for 35% engagement lift; (2) Express.js/TypeScript API handling payment workflows, Zoho CRM sync with UTM attribution, and per-user request validation; (3) Dedicated BullMQ-based AI report worker processing 500+ daily requests via OpenAI's LLM with modular prompt pipeline for multi-language output. Connected services via Redis queues with automatic retry and stuck-job recovery. Cloudflare R2 edge-delivers HTML reports. Winston structured logs feed into AWS CloudWatch with alarms and a Bull Board dashboard providing real-time queue and worker visibility. Environment-specific Secrets Manager configs support staging/production parity.
MaxFate Private Limited
2026
Full Stack Developer & Architect
21 Technologies
Processes 500+ daily report requests at 99.9% uptime with zero user-facing timeouts — reports generate asynchronously in background workers
Reduced MTTD from hours to under 5 minutes via CloudWatch alarms and Bull Board observability dashboard
Razorpay payment lifecycle handles verification, order reconciliation, and webhook retries reliably; Zoho CRM lead sync runs automatically per order, eliminating manual data entry
Modular OpenAI prompt pipeline enables multi-language (English, Hindi) report generation with 10+ consistent template types
GA4 + Meta CAPI integration achieved 35% increase in measured user engagement through SSR/SEO optimization
Cron-based stuck-job recovery ensures no report request is silently dropped, even under load — 100% job completion guarantee
Multi-environment deployment on AWS EC2 with Secrets Manager supports rapid iteration and safe production releases
Client Feedback
MaxFate Engineering Team — MaxFate Private Limited
“Vaibhav independently architected the entire backend pipeline — from the quiz flow to report delivery — and delivered something production-ready that we could trust with real customer payments from day one.”









